房山区疫情最新通报 北京房山疫情现状 连线直播,向人大代表通报检察工作 塔城市人民检察院通过完善联络机制、创新联络形式、增强联络质效三方面举措,扎实推进代表委员联络工作,有效提升检察履职成效。月16日... admin2026-02-0639 阅读0 评论
全国最新疫情情况及消息汇总 截至4月25日24时新型冠状病毒肺炎疫情最新情况 〖A〗、江西、河北、四川、陕西、青海:各4例、3例、3例、2例、2例 山西、内蒙古、辽宁、安徽、福建、河南、湖南、云南:各1例 解... admin2026-02-0548 阅读0 评论
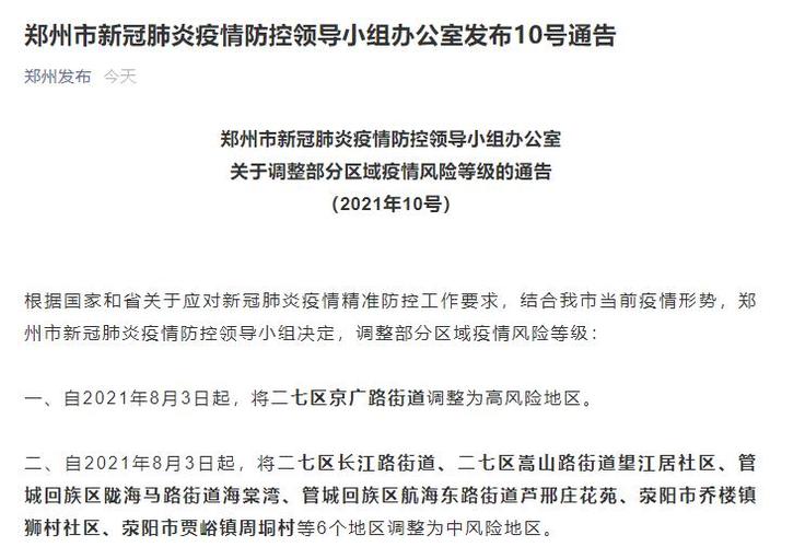
郑州有高风险地区吗?在哪?机场风险等级及最新疫情情况 郑州有高风险地区吗?都在哪里? 〖One〗、截至11月3日,郑州暂没有高风险地区。以下是相关背景信息补充说明:历史调整情况:2021年8月21日20时起... admin2026-02-0236 阅读0 评论
3月16日多地新冠疫情情况及河北单招考试延期可能性 截至3月16日24时新型冠状病毒肺炎疫情最新情况 〖A〗、黑龙江:16例(均在哈尔滨市);甘肃:12例(兰州市8例、兰州新区4例);上海:8例(嘉定区4例、徐汇区2例等);广西、江... admin2026-02-0247 阅读0 评论
4月浙江新冠肺炎疫情情况汇总,含新增确诊、治愈出院病例数等 4月6日浙江省新型冠状病毒肺炎疫情情况一览 绍兴市:1例 累计确诊病例:截至4月6日24时,全省累计报告确诊病例2779例 。... admin2026-02-0250 阅读0 评论
郑州有高风险地区吗?在哪?机场风险等级及相关疫情情况 郑州有高风险地区吗?都在哪里? 〖One〗、截至11月3日,郑州暂没有高风险地区。以下是相关背景信息补充说明:历史调整情况:2021年8月21日20时起... admin2026-02-0239 阅读0 评论
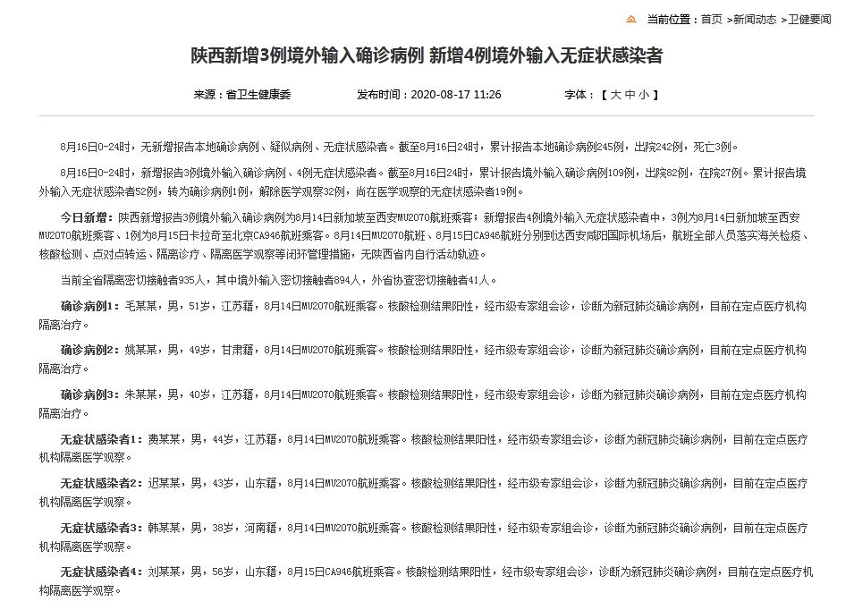
12月23日陕西新增52例本土确诊病例,疫情情况汇总 12月23日0至24时陕西新增52例本土确诊病例月23日0至24时,陕西新增报告本土确诊病例52例,其中23例昨日已发布,以下是... admin2026-02-0142 阅读0 评论
新疆无症状感染者多的原因:病毒毒性减弱及感染者多为年轻人 新疆为什么那么多无症状感染者 〖A〗、新疆喀什无症状感染者多的原因主要有两点:病毒的毒性减弱:大多数无症状感染者与境外输入病例有关,而境外输入的病毒毒性相对较低... admin2026-01-3055 阅读0 评论
我国建立免疫屏障需多少人接种疫苗?新冠疫苗接种情况如何? 我国建免疫屏障需多少人接种疫苗? 〖A〗、我国要建立免疫屏障,或需10亿以上人打疫苗。从3月24日起,中国启动新冠疫苗接种数据的日报制度,国家卫健委每日在官网公布疫苗接种总数... admin2026-01-3067 阅读0 评论